企业简介
产品
工程业绩
下载
华集优势
法律维权
华集注册商标
联系我们
15251933132
首页
企业简介
产品
工程业绩
下载
华集优势
法律维权
华集注册商标
联系我们
您的当前位置:
主页
>
法律维权
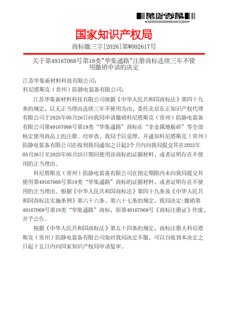
对科尼塔斯克-常州-防静电装备有限公司-第4916
时间:2026-02-12
对科尼塔斯克-常州-防静电装备有限公司-第4916706“华集通路”撤销决定20260127
对科尼塔斯克-常州-防静电装备有限公司-第4916706“华集通路”撤销决定20260127
实力展示
我们拥有强大的生产能力
我们提供优质的地板产品
我们具有强大的设计安装能力
工程案例导览
洁净室铝合金高架地板产品工程业绩
办公网络架空地板产品和机房防静电架空地板产品工程业绩
产品中心
洁净室铝合金高架地板产品系列
办公系列网络架空地板产品
机房系列防静电架空地板产品
企业新闻
坚决打击广州华集防静电地...
坚决打击苏州朗捷通智能科...
联系我们
15251933132
服务热线
Copyright © 2017-2024 江苏华集新材料科技有限公司 华集官网备案号:苏ICP备2024066217号
15251933132